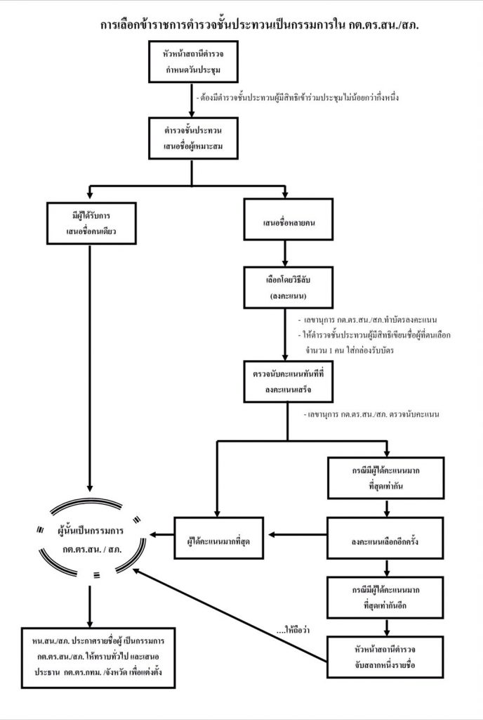
คณะกรรมการ กต.ตร. สภ.สุไหงโก-ลก คณะกรรมการตรวจสอบและติดตามการบริหารงานตำรวจสถานีตำรวจภูธร (กต.ตร.สภ.)จำแนกตามกลุ่มและการได้มาของกรรมการ ดังนี้ ที่มา : คู่มือ การดำเนินการตามระเบียบ ก.ต.ช. ว่าด้วยคณะกรรมการตรวจสอบและติดตามการบริหารงานตำรวจ พ.ศ. 2549 Click